方一天离任官宣!万家基金“换帅”:老将陈广益升任董事长 “投研派”莫海波出任总经理

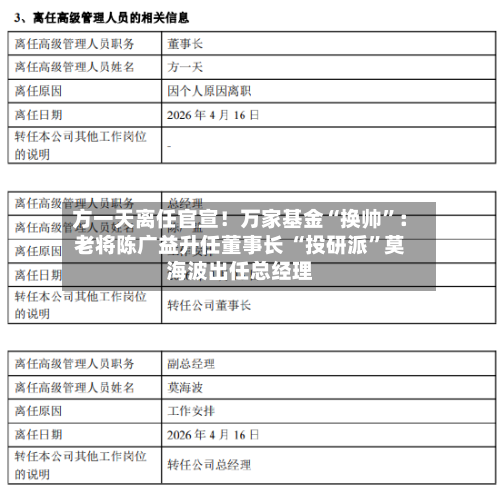
  4月17日,万家基金发布董事长及高级管理人员变更公告 ,掌舵公司长达11年的董事长方一天因个人原因正式离任,离职日期为2026年4月16日 。与此同时,公司原总经理陈广益转任董事长 ,原副总经理莫海波升任总经理。此次管理层新老交替,标志着万家基金进入新的发展阶段。

方一天离任官宣!万家基金“换帅	”:老将陈广益升任董事长 “投研派”莫海波出任总经理-第1张图片

  方一天掌舵万家基金11年:规模从124亿增至5982亿,非货规模迈入前1/3梯队

方一天离任官宣!万家基金“换帅”:老将陈广益升任董事长 “投研派	”莫海波出任总经理-第2张图片

  公开资料显示 ,方一天 ,中共党员,大学学历,曾先后在上海财政证券公司、中国证监会系统工作 。2014年10月加入万家基金管理有限公司 ,自2015年2月17日起担任总经理,2015年7月23日起兼任董事长。期间,他还在2020年8月至2021年3月代任总经理。至此次离任 ,方一天在万家基金核心管理岗位上已耕耘超过11年 。

方一天离任官宣!万家基金“换帅”:老将陈广益升任董事长 “投研派”莫海波出任总经理-第3张图片

  在其掌舵期间,万家基金实现了跨越式发展 。Wind数据显示截至2026年4月16日,万家基金管理总规模从124.40亿元跃升至5982.47亿元 ,增长48倍;非货币基金规模从77.62亿元增至1547.29亿元,增长近20倍。分类型看,货币市场型基金规模从46.78亿元飙升至4435.18亿元 ,增长94.8倍,成为公司规模增长的核心驱动力。债券型基金规模从18.17亿元增至686.80亿元,增长37.8倍;混合型基金从14.70亿元增至489.47亿元 ,增长33.3倍;股票型基金从44.76亿元增至294.67亿元 ,增长6.58倍 。尤其值得一提的是,公司在ETF业务上实现了从零到一的突破。非货币ETF规模从0.07亿元飙升至225.74亿元,ETF产品数量从1只扩展至24只。此外 ,QDII和FOF产品也实现了从无到有,规模分别达到30.27亿元和46.08亿元 。

  产品数量方面,公司管理的基金总数从18只扩展至200只 ,增长11倍;非货币产品从15只增至195只。其中,混合型基金数量从2只增至76只,增长38倍;指数型基金从4只增至57只。行业排名上 ,万家基金非货币规模排名从2015年初的53/94跃升至33/163,成功迈入行业前三分之一梯队 。

  公司在公告中对方一天给予了高度评价:“方一天先生在担任公司董事长期间,勤勉尽责 、恪尽职守 ,为公司战略发展、人才培养、治理提升和稳健运营做出了重大贡献,公司特致以诚挚敬意和衷心感谢! ”

  新领导班子:陈广益“老将 ”升任董事长 莫海波“绩优则仕”接棒总经理

  接任董事长职务的陈广益,是万家基金的“元老级”人物。公开资料显示 ,陈广益 ,中共党员,硕士研究生。曾任职于兴证全球基金运作保障部,2005年3月加入万家基金 ,历任运作保障部副总监 、基金运营部总监、交易部总监、公司总经理助理等职,2019年6月起任首席信息官,2021年3月起任公司董事 、总经理 。此番转任董事长 ,体现了董事会对其管理能力与忠诚度的充分认可。 

  新任总经理莫海波同样拥有丰富的投研背景。莫海波,致公党党员,硕士研究生 。曾任财富证券资产管理部分析师 、中银国际证券证券投资部研究员、投资经理等职 。2015年3月加入万家基金 ,同年5月起担任基金经理,历任投资研究部总监、公司总经理助理,2022年8月起任公司副总经理。此次升任总经理 ,属于典型的“绩优则仕 ”。 

  Wind数据显示,莫海波投资经理年限达10.96年,历任管理13只基金 ,在任管理6只基金 ,总规模127.02亿元 。截至2026年4月16日,其管理公募产品年化回报达15.26%,大幅跑赢同期沪深300指数。代表产品万家品质生活A自2015年8月管理至今 ,任期总回报高达619.85%,年化回报20.25%,在同类580只基金中排名第5位。

  在2025年基金年报中 ,莫海波对AI与游戏行业的结合表达了乐观预期 。他认为,AI正将游戏行业从B端降本增效推向C端技术与生态潜力开发,估值有望提振。前期AI已在美术 、代码、测试等环节显著提效;进入2026年 ,核心催化来自AI编辑器的C端渗透、AI玩法迭代与AI创业团队推出新游戏的周期共振。目前游戏龙头公司估值处于历史低位,结合AI产品创新周期,有望迎来估值与业绩的双升 。

  方一天的离任标志着万家基金一个时代的结束。在其掌舵期间 ,公司完成了从中小型基金公司向千亿级中型公司的跨越。有报道称,放一天下一站或将接任华安基金总经理职务,接替即将到龄退休的张霄岭 。新管理层“陈广益+莫海波”能否在激烈的行业竞争中延续增长势头 ,公司各项业务能否保持高增长态势 ,新管理层“陈广益+莫海波”组合能否在激烈的行业竞争中延续增长势头,公司主动权益与ETF业务能否迎来更大发展,我们将持续关注。

标签:

相关推荐

  • 山东玉米走势行情(山东玉米费用)

    山东玉米走势行情(山东玉米费用)

    2025年12月27号国内玉米多少钱一斤025年12月27日,国内玉米费用因类型和渠道不同差异很大,普通干玉米收购价普遍在05元至29元/斤之间,鲜食玉米和玉米棒的市场零售价则从0.95元到8元/斤不等。深加工企业收购价这个费用最能反映大宗商品玉米的行情。025年12月27日全国玉米费用呈现明显的区域分化特征,批发市场与产区费用差异显著,比较高价出现在西...

  • 【新冠康复者:核酸阳性记录查不到了,核酸检测报告阳性检出阴性未检出】

    【新冠康复者:核酸阳性记录查不到了,核酸检测报告阳性检出阴性未检出】

    新冠康复者:核酸阳性记录查不到了!能否消除就业歧视?新冠阳性记录查不到是符合法律精神的积极现象,它体现了对传染病患者平等就业权的保护。具体分析如下:法律明确禁止就业歧视根据我国《就业促进法》和《传染病防治法》,除特定岗位(如食品加工、医疗卫生等需排除传染风险的行业)外,用人单位不得以求职者曾感染新冠病毒为由拒绝录用。没有了核酸阳性的记录,也就消除了康复患者...

  • 在线期货行情(期货实时行情网站)

    在线期货行情(期货实时行情网站)

    期货市场行情在哪里看查看期货行情可通过期货交易软件、交易所官方网站、财经平台和期货公司软件等途径。期货交易软件:像文华财经、博易大师这类软件,能提供期货的实时行情,还配备多种技术分析工具,例如K线、均线、RSI等,有助于投资者分析走势。并且,部分软件还支持模拟交易,尤其适合新手进行交易练习,熟悉期货交易流程。期货行情可以通过期货公司提供的交易软件查看,也可...

    2026/04/17
  • qq网络版/网络版是什么意思

    qq网络版/网络版是什么意思

    QQ网络版和软件版哪个好呢?S60V3版的QQ空间是有个专门的QQ空间软件的。如果你机子上安装了该软件,你在QQ空间使用里设置为软件版时就会调用QQ空间软件来打开。而网页版就使用QQ自带的浏览器来打开。手机qq空间是一个手机空间客户端,方便你直接登录qq空间。QQ应该就是普通的QQ。2:QQHD产品适用于AndroidPad,升级自MobileQQHD,产...

    2026/04/17
  • 滴滴车主司机端app下载(滴滴车主司机端app下载老版本540)

    滴滴车主司机端app下载(滴滴车主司机端app下载老版本540)

    滴滴快送司机端怎么下载〖壹〗、滴滴快送司机端的下载要走正规渠道,主要官方途径有这些手机应用商店下载1)安卓系统:把手机自带应用商店打开,像华为应用市场、小米应用商店、应用宝等,在搜索栏输入“滴滴快送司机版”,找到官方认证应用后点下载安装。〖贰〗、滴滴快送司机端可以通过以下方式进行下载:官方渠道下载官方网站:访问滴滴快送的官方网站,通常官方网站会在首页或下...

  • 西游圣经/西游圣经完结TXT

    西游圣经/西游圣经完结TXT

    西游:小白龙的正果就是如来柱子上的装饰物,结局其实也不怎么样_百度知...结局的象征意义与修行价值小白龙从死刑犯到护法神的转变,体现了佛教“放下屠刀,立地成佛”的救赎理念。其盘绕柱上的形象,象征对佛法的守护与皈依的坚定,是修行者脱离轮回、获得正果的体现。尽管失去自由,但作为护法神,其存在本身即具有宗教意义,远非“坐牢”或“装饰物”可概括。在我看来小白龙是被...

    2026/04/17
  • 方一天离任官宣!万家基金“换帅”:老将陈广益升任董事长 “投研派”莫海波出任总经理

    方一天离任官宣!万家基金“换帅”:老将陈广益升任董事长 “投研派”莫海波出任总经理

      4月17日,万家基金发布董事长及高级管理人员变更公告,掌舵公司长达11年的董事长方一天因个人原因正式离任,离职日期为2026年4月16日。与此同时,公司原总经理陈广益转任董事长,原副总经理莫海波升任总经理。此次管理层新老交替,标志着万家基金进入新的发展阶段。 ...

    2026/04/17
  • 男版名媛/名媛男照片

    男版名媛/名媛男照片

    男版名媛女版名援扒出来背后金玉其外败絮其中〖壹〗、男版名媛、女版名援现象背后,本质是通过虚假包装营造财富假象,实则金玉其外败絮其中。这种行为不仅违背诚信原则,更隐藏多重风险,以下从不同维度展开分析:炫富行为暴露个人认知缺陷中国传统文化强调“财不露白,贵不独行”,其核心逻辑是财富需与自身能力、品德相匹配。男版名媛是什么意思?将男性称为“名媛”是对传统“名媛...

    2026/04/17
  • 白城玉米最新费用表/白城玉米产量

    白城玉米最新费用表/白城玉米产量

    2025ⅱ月吉林玉米费用具体费用信息12月上半月吉林省农产品市场玉米平均费用为03元/斤。进入下旬,不同地区的收购费用略有不同:长春地区收购价在2160元/吨左右,松原地区约2150元/吨,白城地区约2100元/吨,四平地区略高,约为2180元/吨。这些费用与前期相比基本持平,市场表现稳定。025年吉林省玉米费用比较高预计在25元/斤左右,但需密切关注市场...

  • 【硅铁最新标准,硅铁国家标准百度文库】

    【硅铁最新标准,硅铁国家标准百度文库】

    期货里的硅铁是什么东西?硅铁期货在市场中有什么特殊地位?〖壹〗、硅铁是由硅和铁组成的铁合金,主要成分包括硅(72%-78%)、铁(22%-28%)及少量碳和其他杂质,在钢铁工业中作为脱氧剂和合金剂,在铸造业中用于改善铸件性能。硅铁期货在市场中具有反映供需关系、费用波动受多重因素影响、受政策法规影响显著等特殊地位。〖贰〗、硅铁是硅和铁组成的铁合金,在期货市场...

    2026/04/17
返回顶部