科技前沿

  • 澳大利亚疫情最新情况/澳大利亚疫情最新动态

    澳大利亚对华人歧视上升,前往澳大利亚旅游需谨慎!〖壹〗、近期澳大利亚针对华人的歧视现象显著上升,前往澳大利亚旅游需谨慎评估风险。歧视现象的具体表现澳大利亚国内针对中国、华人乃至亚裔的歧视行为近期频发,形式多样且性质恶劣。〖贰〗、预警背景:...

  • 31省新增本土确诊21例/31省份新增本土确诊1

    31省份新增本土确诊21例,这些病例分布在了哪儿?事情的原因7月29日31个省再次通报确诊病例21例。其中主要分布在江苏,湖南,北京这三个地方。其中还有9例本土,境外输入的病例高达12例。但是好在没有死亡病例,这些患者在第一时间都被发现隔...

  • 哈雷所有车型/哈雷所有车型一览表

    哈雷戴维森双座有哪些哈雷戴维森有不少经典的双座车型:SoftailSlim外观:它具有典型的哈雷风格,线条硬朗流畅。油箱造型独特,金属质感十足,展现出强烈的机械美感。特点:双座设计使得后座乘客也能有较为舒适的乘坐体验。搭载高性能的发...

    2026/04/14
  • 眉山疫情/眉山疫情防控最新政策

    眉山疫情为什么这么严重〖壹〗、场所特殊、人员复杂、隐匿传播。眉山市疾病预防控制中心主任袁野称,眉山本轮疫情形势严峻复杂,主要表现在场所特殊、人员复杂、隐匿传播三个特点。根据国家疫情防控中心显示:据了解,首例病例发生在眉山市人民医院,是从医...

    2026/04/14
  • 【怠速控制阀的检测方法,简述怠速控制阀的检测方法】

    汽车怠速控制阀出现故障,你知道原因了吗?怠速控制阀(ISC)故障分析:怠速开关不闭合诊断方法:怠速时打开空调,打方向盘.发动机转速不升高,可证明是此故障。故障排除:对节气门位置传感器进行调整、修复或更换。怠速控制阀(ISC)故障诊断方法:...

  • 【北京又不让出京了,北京2021年不让出京吗】

    限制出京什么意思?“限制出京”指因特定原因(如疫情防控)对离开北京的人员流动进行管控,原则上不建议或禁止非必要出京,以减少疫情传播风险。具体可从以下方面理解:核心含义“限制出京”并非完全禁止所有人员离京,而是基于疫情防控需求,对出京行为...

  • 南京机场疫情/南京机场疫情最新规定

    2021年8月27日凌晨,全世界都发生了什么?〖壹〗、总结:2021年8月27日凌晨,全球事件呈现多元化特征:国内聚焦疫情防控、劳动权益保障及行业调整;世界则围绕阿富汗局势、疫苗政策及科技产品动态展开。这些事件反映了当时全球在公共卫生、地...

    2026/04/14
  • 【31省新增本土19例,31省新增本土病例30例】

    国家卫健委:6日本土新增“1284+21711”〖壹〗、月6日0—24时,31个省(自治区、直辖市)和新疆生产建设兵团报告新增本土确诊病例1284例,新增本土无症状感染者21711例。具体分布如下:本土确诊病例1284例:吉林:890例,...

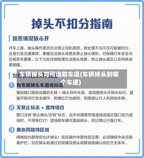
  • 车辆掉头如何选取车道(车辆掉头到哪个车道)

    既有直行加掉头车道,又有掉头专用车道,如何掉头如果着急赶路,且对路况熟悉,可选取在直行加掉头车道掉头。因为该车道允许车辆在不妨碍其他车辆正常行驶的情况下,直接进行掉头操作,能节省时间。但要注意观察交通信号灯和周围车辆动态,确保安全。若对路...

  • 【卧室颜色,卧室颜色怎么选最吉利】

    卧室床的颜色禁忌床是黑色没有禁忌。在风水学中,虽然对卧室床的颜色有一定的讲究,但黑色并不在禁忌之列。以下是对此观点的详细解释:黑色床无禁忌黑色作为一种中性、沉稳的颜色,在卧室中使用并不会形成不良的风水影响。它没有像紫色、红色或粉色那样具...

    2026/04/14

返回顶部